
一、学院概况
(一)艺术设计学院
湖北工业大学艺术设计学院创办于1978年,前身是湖北轻工业学院工业美术设计专业,是国内理工科院校第一批设立设计学的三所院校之一。具有设计学一级学科招生资格,设有4个系:视觉传达、公共艺术、环境设计、数字媒体艺术;拥有一个学术硕士学位点(下设5个专业方向)、一个专业硕士学位点(下设5个专业)、8个本科专业方向;学院艺术设计专业为国家特色专业建设点、设计学是湖北省重点学科、特色学科,艺术设计学是省级品牌专业。视觉传达设计、环境设计、数字媒体艺术是国家一流专业。办学40年来为国家培养了大量的优秀设计与管理人才,仅在湖北高校艺术设计专业担任学术领导的就有60多位;百余名毕业生在北京、上海、广州、天津、杭州、南京等城市知名大学中担任学术带头人或骨干教师;大师级人物和成功的企业家也很多,如国际大奖获得者、现任美国宾夕法尼亚州立大学终身教授陈放;湖北良品铺子食品公司董事长杨红春,全国规模和影响较大的品牌策划公司“力创”总裁周焰,业内具有较高声誉的大业工业设计公司总裁李小泉、盛光润等;知名设计师更是遍布全国,形成了“湖工大设计”的品牌效应,在设计产业界、艺术设计教育界拥有很高的美誉度。
(二)数字产业学院
湖北工业大学数字艺术产业学院是在国家大力发展数字创意产业、推动现代产业学院建设的时代背景下,于2022年3月在全国率先创办的前沿型学院,办学目标定位为“建成国内一流、产业认同、特色鲜明、具有显著国际影响力的数字艺术产业学院”。学院以2001年湖北省“省级人才”创办数字媒体设计研究与教学中心为起点,依托湖北工业大学设计学科四十余年的深厚积淀和大数据与人工智能等学科优势,整合各方优势资源,聚焦未来创新型产业技术人才需求,将数字媒体艺术、数字媒体技术等专业和具有教育情怀的行业领先企业进行产教深度融合。围绕动漫、游戏、影视、虚拟现实、数字孪生、人工智能艺术等开展产业研究,布局元宇宙,眺望产业前沿,推进“以项目为中心”的产业实践训练,强化有针对性的项目能力训练,打造数字创意教育高地和人才培养创新平台。
二、队伍建设
近年来,艺术设计学院(数字艺术产业学院)加快高水平师资队伍建设初见成效,通过引育并举不断优化师资结构,汇聚了一批中央美术学院、清华大学美术学院、武汉大学、四川美术学院等著名高校毕业的中青年骨干教师。现有专任教师95人,其中教授、副教授45人,博士生导师4人,硕士生导师113人(含研究生企业导师)。学院被评为湖北省高校党建工作标杆院系,拥有“湖北省级人文社科重点研究基地”、“湖北省文化创意产业化设计研究中心”、“湖北省高等学校实验教学示范中心”、“湖北名师工作室”等。学院教师获“湖北省优秀共产党员”、“全国巾帼文明岗”等多项荣誉称号。
三、招贤纳士
(一)岗位设置
2024年艺术设计学院(数字艺术产业学院)共招聘专业教师15人,其中艺术设计学院10人,数字艺术产业学院5人。
视觉传达设计:设计学、影视与戏剧学、计算机科学与技术。
环境设计:设计学、建筑学、风景园林学、城乡规划学。
公共艺术:设计学、艺术学理论
数字艺术产业学院:设计学、艺术设计、计算机科学与技术、软件工程、戏剧与影视学、编导。
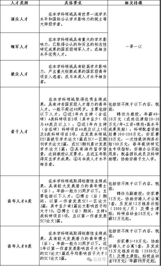
(二)人才引进类别及待遇

三、联系方式
1.登陆“湖北工业大学人才招聘网”(网址)投递简历,在线填写相关信息并申请相应岗位;
2.将简历发至邮箱:
505761022@qq.com(数字艺术产业学院孙老师)